
By
User Story Template (Free Examples) Slickplan

By
Зачем нужны нотации ARIS для описания процессов

By
Система условных обозначений BPMN / Habr

By
Dashboard Design: best practices and examples - Justinmind

By
60+ Profile page design examples Muzli Design Inspiration

By
Man empty avatar. Vector photo placeholder for social networks, resumes, forums

By
User Page :: Behance

By
Ekip - Open Yazılım

By
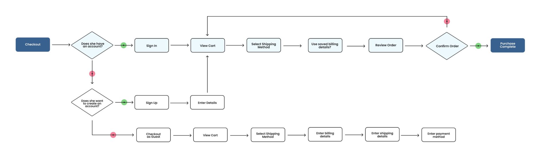
How to Create User Flows for Ecommerce Boldist

By
UX Customer Journey Map, User Flow, User Persona :: Behance

By
Use Case Diagram for Online Ticketing System

By
Трансформатор масляный 1000кВА 20/0,4кВ, Алюминий, X1K1, Без виброопор, IP00 арт

By
Eroğlu Çiğköfte & Midye, производство продуктов питания, Балыкесир, Алтыэйлюль,

By
Bostancı metro istasyonundaki Mengerler Bostancı: Güncel fiyatlar - Yandex Maps

By
Читайте статью про какое сочетание клавиш блокирует компьютер

By
Psychiatry Residency Program Psychiatry

By
TUNCELİ İL SAĞLIK MÜDÜRLÜĞÜNDEN İLAN - Tunceli EMEK Gazetesi

By
EnerjiGo, энергетическое оборудование, Адана, район Чукурова, Махфесигмаз, улица

By
Gurgaon-based Modern Automotives bags Rs 150 crore order from BMW to supply pini

By
RevOps или модный revenue-фреймворк: как бизнесу увеличить прибыль без вложений
user -user constanttrade1user 1.user Verticaluser navigationuser salesuser dashboarduser user UXuser |user Customeruser Journeyuser Map,user Useruser Flow,user Useruser Persona.user Производство